财神捕鱼
搜索
财神捕鱼游戏网
财神捕鱼 概况
财神捕鱼 简介
组织架构
财神捕鱼 文化
今昔二院
财神捕鱼
财神捕鱼 动态
重大新闻
媒体聚焦
视频新闻
医疗服务
专家介绍
科室导航
医保信息
护理工作
护理动态
护理风采
护理科普
专科培训
医学教育
本科生教育
研究生教育
住院医师
师资培养
研究生导师简介
科学研究
科研动态
科研成果
继续教育
中心实验室
临床试验机构
伦理委员会
实验动物伦理委员会
党群工作
基层党建
党风廉政
职工之家
团学工作
信息公开
活动通知
公示公告
招标采购
下载中心
预决算公开
人才招聘
招聘信息
博士后招收
高层次人才
公示栏
招聘报名入口
健康科普
科普小知识
科普微讲堂
义诊活动
人才招聘
招聘信息
博士后招收
高层次人才
公示栏
招聘报名入口
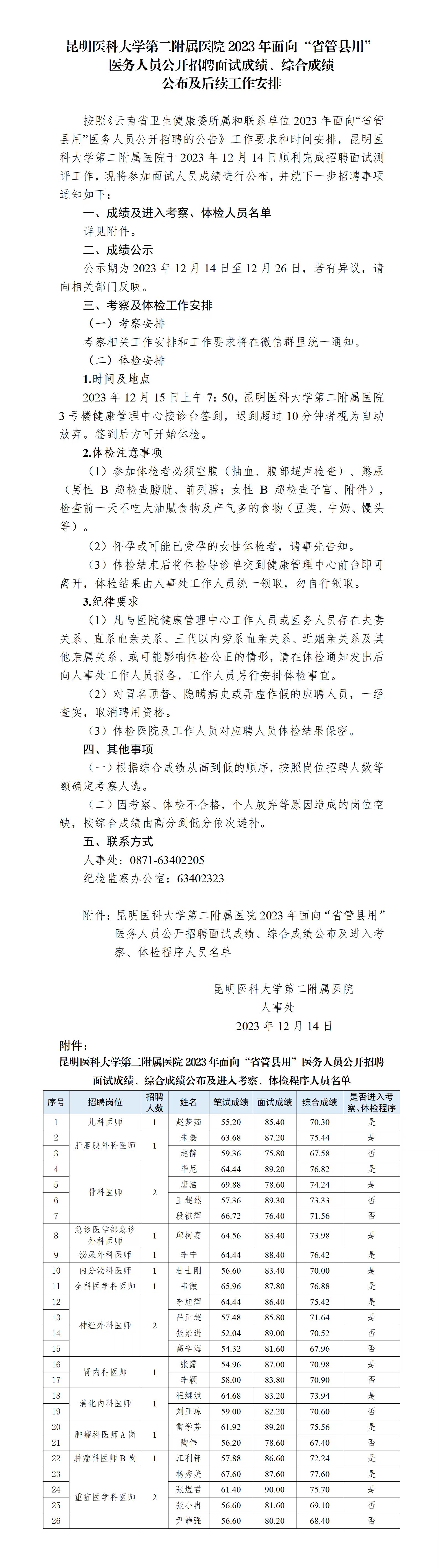
财神捕鱼玩法攻略与赚钱技巧指南 | 财神捕鱼游戏网 2023年面向“省管县用”医务人员公开招聘面试成绩、综合成绩公布及后续工作安排
发布日期:2023-12-14 浏览量:7505
附件:财神捕鱼玩法攻略与赚钱技巧指南 | 财神捕鱼游戏网 2023年面向“省管县用”医务人员公开招聘面试成绩、综合成绩公布及进入考察、体检程序人员名单.xlsx